▒ 블렌더 BLENDER 2.8 CHAPTER ▒
1. 캔디데이트버전 다운로드 | https://itadventure.tistory.com/72
2. 기본조작법 | https://itadventure.tistory.com/73
3. 쓰리디 뷰포트 | https://itadventure.tistory.com/74
4. 물체의 이동 | https://itadventure.tistory.com/75
5. 물체의 복사 | https://itadventure.tistory.com/80
6. 풍차날개 만들기-1 ( 물체의 크기 조정편 ) | https://itadventure.tistory.com/82
7. 풍차날개 만들기-2 ( 물체회전편 ) | https://itadventure.tistory.com/83
8. 풍차날개 만들기-3 ( 칼라의 세계로 ) | https://itadventure.tistory.com/84
9. 다른데서 풍차를 써볼까? 익스포~트 | https://itadventure.tistory.com/85
10. 미러효과=거울?, 반사! | https://itadventure.tistory.com/87
11. 반사평면! 더 맑고 투명하게! | https://itadventure.tistory.com/88
12. 풍차돌리기-1(부모오브젝트) | https://itadventure.tistory.com/89
13. 풍차돌리기-2(장면렌더링) | https://itadventure.tistory.com/91
14. 풍차돌리기-3(영상을 렌더링해보자!) | https://itadventure.tistory.com/91
15. 풍차돌리기-4(카메라 애니메이션!) | https://itadventure.tistory.com/98
16. 편집모드 - 버텍스(점) 편집 및 바느질(?)하기 | https://itadventure.tistory.com/99
17. 편집모드 - 엣지(선) 편집 - 칼질(?)하기 | https://itadventure.tistory.com/108
18. 편집모드 - 엣지(선) 편집 - 한석봉의 어머니 썰기(?)편 | https://itadventure.tistory.com/117
19. 편집모드 - 페이스로 페이스 만들기 | https://itadventure.tistory.com/128
20. 나에게 빛을 비춰줘! - 광원 주기 | https://itadventure.tistory.com/137
21. 각진 로봇턱 부드럽게! 베벨(Bevel) | https://itadventure.tistory.com/140
블렌더 팁 : 블렌더 단축키 | https://itadventure.tistory.com/144
블렌더 팁 : 물체 두껍게 하기 | https://itadventure.tistory.com/149
블렌더 팁 : 동그란 구멈 뜷기 https://itadventure.tistory.com/150
★ 22. 주사위 만들기 - UV맵 ★
이번시간에는 블렌더로 3차원 주사위를 만들어 보는 시간을 가져보려고 합니다.
"주사위란 무엇일까요?" 라고 질문드린다면, 설마 답변 못하시는 분이 계실까요? :)
주사위란 이런 것입니다! 이번 시간에는 이걸 만들어 볼텐데요.
포토샵이나 다른 이미지 툴을 다룰 줄 아셔야 하지만,
크레이가 제공하는 기본 파일을 샘플로 사용해 주셔도 무방합니다.

주사위 표면에 표시된 검은 점은 3차원 물체가 아닙니다.
3차원 물체로 당연히 검은 점 정도는 만들수 있긴 하겠지만, 아래와 같은 모양은 만들 수 없습니다.
알록달록하니 크레파스로 칠한 것 같은 아래 효과는 이미지가 아니면 답이 안 나오지요 :)

주사위에 표시되는 것은 이미지인데요. 이번 시간에는 주사위 표면에 이미지를 입히는 방법을 살펴보겠습니다.
블렌더에서 물체 표면에는 이미지를 입힐 수 있는데요.물체표면마다 서로 다른 이미지를 입히기 위해서는 각각의 면을 별도 오브젝트로 분리해야 합니다.
멀티 메터리얼이란 기술로 오브젝트 1개의 상태인채로 가능한 부분 늦게나마 확인했습니다.

하지만 위와 같이 면을 쪼개서 분리하면 부드러운 면을 표현할 수가 없지요.
부드럽게 물체가 이어져 보이려면 면이 이렇게 이어져야만 가능합니다.
지난번 로봇턱처럼 말이죠.

그래서 블랜더는 UV맵이란 기법을 사용합니다.
( 다른 3차원 프로그램도 동일한 방법을 사용하기도 하지요 )
UV맵이 뭐냐면 물체를 종이장처럼 넓게 펴고 거기에 그림을 그리는 기술입니다.
주사위를 종이장처럼 편다면 아래와 같은 그림이 되겠지요.
그 표면 위에 그림을 그린다면 이미지 1장으로 해결이 됩니다.

이렇게 종이장처럼 펼치는 과정을 uv맵을 펼친다고 하는데,
블렌더 2.79까지만 해도 정육면체 uv는 수동으로 펼쳐주어야 했습니다만,
블렌더 2.8에서는 정육면체 uv가 자동으로 펼쳐진 채로 제공됩니다.
오늘은 이 방법을 이용해 주사위를 만들어보도록 하겠습니다.
먼저 블렌더를 시작하면 정육면체의 큐브가 나올텐데요.
오늘은 이 큐브를 그대로 이용해보도록 하겠습니다.

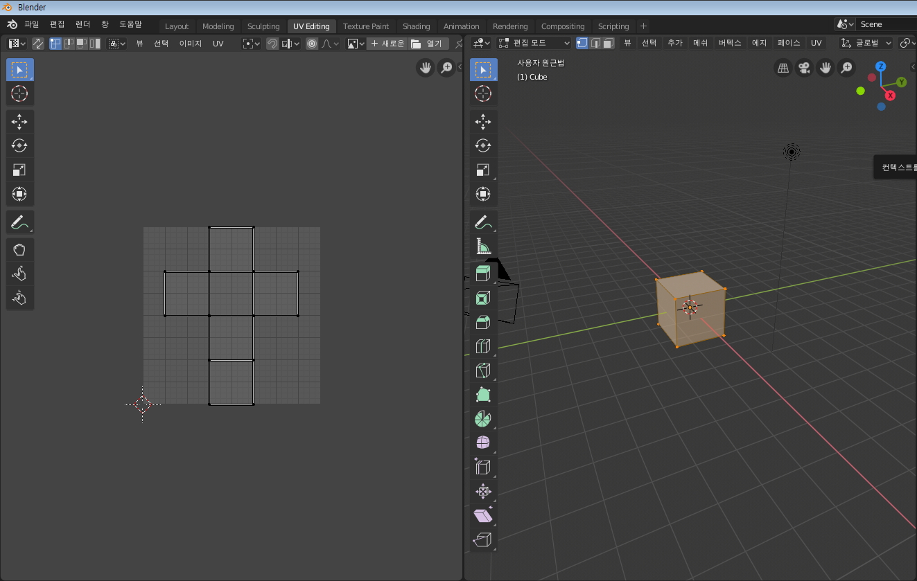
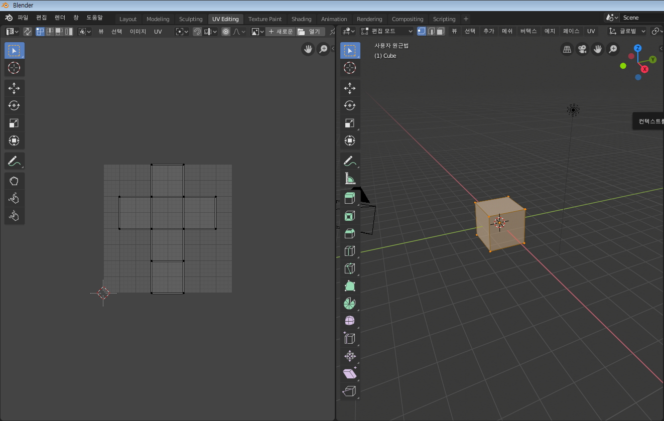
먼저 화면 상단의 UV Editing 메뉴를 선택하세요.

그러면 화면 구성이 2개로 나뉩니다.
창 왼쪽을 UV맵 화면이라고 합니다.
왼쪽의 십자가 모양처럼 된 부분은 UV맵이 이미 자동으로 펼쳐진 모양이구요.
창 오른쪽은 평소에 늘 보아오셨던 화면인데, 편집모드로 바뀌어 있습니다.

먼저 왼쪽의 UV 맵 화면을 이미지로 저장해주셔야 합니다.
UV - UV레이아웃을 내보내기 메뉴를 선택해 주세요.

그러면 블렌더 스타일의 윈도우 탐색기 화면이 나오지요.
블렌더 파일을 저장하듯이 특정 폴더에 저장해주시면 됩니다.

이제 사용하시는 이미지 편집 도구가 있다면 해당 도구로 금방 저장한 레이아웃 파일을 열어 주세요.
크레이의 경우 포토샵을 사용하기 때문에 이런 화면이 나왔습니다.

이 이미지를 UV맵 이미지라고 하는데요, 각각의 사각형이 3차원 물체 표면에 하나 하나의 면에 해당하는 부분입니다.
이 부분에 그림을 그려주고 이 그림을 그대로 3차원 물체에 입혀주면, 3차원 물체 표면이 이 그림대로 변신하는 것이지요.
이 강좌는 포토샵 강좌는 아니기 때문에 이미지를 그리는 방법은 건너뛰도록 하겠습니다.
직접 이미지를 만드셔도 좋지만 이미지 제작에 익숙하지 않은 분을 위해,
아래와 같은 크레이가 준비한 그림 파일을 사용하셔도 좋습니다.
아래 파일을 컴퓨터에 다운받아 주세요.

그리고 다시 블렌더 화면으로 가셔서
이미지 - 열기를 선택하고 블렌더 스타일의 탐색기에서
제작하신 이미지 또는 크레이가 제공해드린 파일을 선택해주시면 됩니다.

왼쪽 화면이 이렇게 바뀌었을 것입니다.

이제 이 UV맵 이미지를 물체 표면에 입혀볼까요?
아직은 준비 단계까지만 온 상태입니다.
물체 표면에 UV맵 이미지를 입히기 위해서, 매트리얼 아이콘을 선택해주세요.
참고로 지난번 풍차에서 표면에 색을 입힐 때도 이 기능을 사용했지요 :)

그리고, 이번에는 색 대신 이미지를 입혀야 하니까,
기초 컬러 우측의 동그라미 아이콘을 선택합니다.

이어서 이미지 텍스쳐를 선택합니다.

그러면 기초 컬러 근방의 화면이 아래와 같이 변경될텐데요.

그림 아이콘을 선택한 다음, 금방 좌측에 불러들인 이미지를 선택해주시면 됩니다.
그러면 정육면체 표면에 주사위 이미지가 그대로 입혀지는데요.

화면을 보니 아무런 변화가 없네요?

그것은 현재 렌더러 모드가 솔리드 모드이기 때문입니다.
이브이 모드로 바꿔야 보이는데요.
아이콘이 오른쪽에 있는데 화면이 좁아서 아이콘이 보이지 않는군요

그럴 때는 마우스를 이 근방 높이에 두고,

마우스 휠 버튼을 아랫 방향으로 돌리면 됩니다.
그러면 메뉴가 왼쪽으로 스크롤 됩니다.
참고로 마우스 휠 버튼을 윗 방향으로 돌리면? 메뉴가 오른쪽으로 스크롤되지요.

그러자 렌더화 아이콘이 나왔군요.
이브이 렌더 버튼을 눌러볼까요?

!! 3d뷰포트 화면에 3차원 물체 표면에 그림이 보입니다!

확대해도 더 잘 보입니다 :)

이제 마지막으로 하나만 더 해봅시다. 지난번에 로봇턱을 부드럽게 했던 것처럼,
Ctrl + B 키를 누르고 마우스를 이동하면 이렇게 보여집니다.

그리고 마우스 휠을 위로 돌려주면 각진 단계가 훨씬 부드러워지지요.
그리고 마우스로 클릭해주면 고정됩니다.

Layout 탭에서 이브이 모드로 봐볼까요?

예쁜 주사위가 탄생되었습니다! 여러분만의 그림을 넣는다면 더 예쁜 주사위를 만드실 수도 있겠지요?

만일 부드러운 표면을 더 부드럽게 하시려면 마우스 우클릭하시고 세이드 스무스를 선택해주시면 됩니다.

세이드 스무스가 아무 때나 효과가 좋은건 아니지만( 특히 구멍을 뜷었을 때는 안 좋습니다 )
이런 경우는 매우 효과적입니다. 각진 부분 없이 아주 부드럽지요?

이번 내용에 어려움은 없으셨나 모르겠습니다.
아무쪼록 시도해보시는 모든 분들은 잘 성공하시길 바랍니다.
여기까지 읽어주셔서 감사합니다. 꾸벅-
다음강좌 보러가기 / https://itadventure.tistory.com/164
블렌더2.8 #23. 종이인형 만들기 - uv맵 + 가위질!
▒ 블렌더 BLENDER 2.8 CHAPTER ▒ 1. 캔디데이트버전 다운로드 | https://itadventure.tistory.com/72 2. 기본조작법 | https://itadventure.tistory.com/73 3. 쓰리디 뷰포트 | https://itadventure.tistory.com..
itadventure.tistory.com
'블렌더' 카테고리의 다른 글
| 블렌더2.8 #24. 나무상자 만들기-1 / UV맵 펼치기! (2) | 2019.10.05 |
|---|---|
| 블렌더2.8 #23. 종이인형 만들기 - uv맵 + 가위질! (0) | 2019.10.03 |
| 크레이의 블렌더 연습 (2) | 2019.09.28 |
| 블렌더2.8 팁. 동그란 구멍 뜷기 (7) | 2019.09.28 |
| 블렌더2.8 팁 - 물체 두껍게 하기 (4) | 2019.09.28 |