▒ BLENDER 2.8 CHAPTER ▒
1. 캔디데이트버전 다운로드 | https://itadventure.tistory.com/72
2. 기본조작법 | https://itadventure.tistory.com/73
3. 쓰리디 뷰포트
※ 오늘은 '쓰리디뷰포트' 편입니다. 이전 강좌를 보시려면 이전 게시글을 참조해 주세요.
3D 맥스라는 프로그램과 흡사한 화면을 블렌더에서 볼 수가 있다고 하네요.
확인해보니 정말 그렇습니다. 물체의 투시도와 3면의 투상도를 동시에 볼 수가 있다니!

그런데 처음에는 편해보일지 몰라도 실제 사용해보면 오브젝트가 많아질 수록 화면이 작게 느껴져 점점 불편해집니다.
오늘은 오브젝트의 각 투시방향별로 화면을 보는 방법을 다뤄보겠습니다.
1
Ctrl + Alt + Q !
블렌더를 시작한 다음 상자가 뜬 화면에서 묻지도 따지지도 마시고,
위 단축키를 한번 눌러 보시기 바랍니다.
그 순간, 화면이 아래와 같이 바뀝니다! 와우~

3D 맥스 프로그램을 이용하셨던 모델러분이라면 너무나 친숙한 화면입니다.
각 4개의 장면은 상자를 위에서, 앞에서, 오른쪽에서, 비스듬한 입체적인 방향에서 바라보는 장면입니다.
보통 탑 뷰(Top View), 프론트 뷰(Front View), 라이트 뷰(Right View), 퍼스펙티브 뷰(Perspective View) 라고 부르기도 하는데요.
제도에서는 앞에 거론된 3가지 뷰를 투상도 또는 단면도라고도 합니다.
다시 Ctrl + Alt + Q 키를 누르면 원상태로 돌아갑니다.
이렇게 재미나게 3차원 물체를 보여주는 화면을 뭐라고 하냐면.. 바로 바로
"뷰포트"라고 부릅니다. 뷰포트라는 단어는 앞으로 아주 많이 등장하니까 지금 무리하게 안 외우셔도 됩니다 :)

2
앞의 화면 구성보다는 큰 화면 그대로 두고
물체를 바라보는 여러 시점을 조정하여 이용하는 경우가 많습니다.
한번 키보드 오른쪽에 있는 숫자 키보드의 '7' 키를 눌러볼까요?
( 키보드 위쪽의 '7' 키가 아닙니다. )
엇, 화면이 이렇게 바뀌었군요.

좌측상단을 보면 한글로 이런 문구가 적혀 있습니다.

위쪽 정사법?
정확히 말하면 이 화면은 평면도입니다. 보통 아파트 배치도같은거 볼때 하늘에서 바닥을 내려다 보는 구조잖아요.
지난 시간에 익혔던 마우스 중앙 버튼 클릭 드래그로 이런 구도는 쉽게 안 잡힐겁니다.
이런걸 바로 쇼트컷, 단축키라고 부르죠 :)

그러면 한번 우측 숫자키보드 '1'을 눌러볼까요?
이 장면은 '앞쪽 정사법'이라고 해서 물체를 정면에서 바라보는 겁니다.


내친 김에 우측 숫자키보드 '3'도 눌러볼까요?
이 장면은 물체를 오른쪽에서 바라본 장면입니다.


이렇게 바라보는 장면을 보통 '투상도', '단면도'라고 부르거나 '졍면도', '평면도', '측면도'라고도 부르는데요.
앞으로 블렌더에서 자주 사용하게 될 겁니다.
다시 원래모드로 돌아가는 키는 사실 없거나 못 찾았습니다.
그냥 마우스 가운데 버튼 클릭해서 원래 상태로 시점을 변경해주시면 됩니다.
처음에는 방향이 혼동할 수 있는데요.
이해하게 쉽게 정리하면 아래 그림을 보시면 됩니다.
이 페이지를 즐겨찾기에 추가하셨다가 나중에 혼동될라 치면 찾아 보세요 :)

3
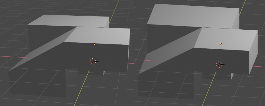
정사 모드와 원근모드란 무엇일까요?
정육면체로는 이해가 좀 어려우니까 다음과 같은 물체가 있다고 가정합시다.

현실 세계에서는 이 물체를 정면으로 바라보면, 이렇게 보입니다.

그 뼈대가 사실은 이렇게 생겼기 때문이지요.

그런데 이상하게도 정면도를 보는 단축키 '1'키를 누르면 이렇게 보입니다.

측면도 '3'키를 눌러도 이렇게 보입니다.

이렇게 입체로 보여야 할텐데 말이죠.
차이가 뭔지 좀 이해가 되시죠?

이렇게 입체로 보여야 할텐데 말이죠.
차이가 뭔지 좀 이해가 되시죠?

하지만 정면도, 측면도, 평면도는 가까운 곳, 먼 곳인 원근 개념이 없습니다.
근거리든 원거리든 똑같은 크기로 보이는 일명 2.5d인 셈입니다.
중요한 것은 물체를 디자인할 때 이 모드가 매우 쓸모가 있다는 점입니다.
3차원 물체를 볼 때도 이런 구도로 볼 수 있습니다.
왼쪽은 원근모드이지만 오른쪽은 정사 모드입니다. 뭔가 좀 달라보이시죠?
우측 숫자 키패드 '5'키를 누르면 이 모드로 전환할 수 있습니다.
다시 원래대로 돌아올 때는 다시 한번 우측 숫자키패드 '5'키를 누르시면 됩니다.

4
이제 오늘의 마지막 내용입니다.
"그렇다면 물체의 아랫쪽 왼쪽, 뒷쪽을 볼 방법도 있나요?"
"물론 있지요"
컨트롤 ( Ctrl ) 키가 이 떄 아주 유용하게 사용됩니다.
우측 숫자키패드 7, 1, 3 키와 함께 사용할 수 있거든요.
이미 힌트로 눈치채신 분들도 있겠지만,
Ctrl + 우측 숫자키패드 1, 3, 7이 그 조합입니다.
Ctrl + 우측 숫자키패드 7은 물체의 아랫쪽 보기,
Ctrl + 우측 숫자키패드 1은 물체의 뒤쪽 보기,
Ctrl + 우측 숫자키패드 3은 물체의 왼쪽 보기입니다.
- 물체의 아랫쪽 보기 모드 화면 -


오늘은 여기까지 다뤄보도록 하겠습니다.
한번 복습해볼까요?
Ctrl + Alt + Q 키는: 물체를 4방향에서 바라보는 4개의 장면을 제공하는 화면 토글 단축키
우측 숫자키패드 1,3, 7키는 각각 정면, 우측면, 위쪽 시점 전환 단축키
우측 숫자키패드 5 키는 원근 / 정사 모드를 전환하는 토글 단축키
Ctrl 키 + 우측 숫자키패드 1,3, 7키는 각각 뒷면, 좌측면, 아래쪽 시점 전환 단축키
여기까지 읽어주시느라 수고하셨습니다 :)
감사합니다~
다음 강좌 보러가기 / https://itadventure.tistory.com/75
블렌더2.8 - #4. 물체의 이동
▒ BLENDER 2.8 CHAPTER ▒ 1. 캔디데이트버전 다운로드 | https://itadventure.tistory.com/72 2. 기본조작법 | https://itadventure.tistory.com/73 3. 쓰리디 뷰포트 | https://itadventure.tistory.com/74 4...
itadventure.tistory.com
'블렌더' 카테고리의 다른 글
| 3D 모델링 프로그램 블렌더 2.8 정식버전 출시! (2) | 2019.08.06 |
|---|---|
| 블렌더2.8 - #4. 물체의 이동 (1) | 2019.08.03 |
| 블렌더2.8 - #2. 기본 조작법 (3) | 2019.07.30 |
| 블렌더2.8 - #1. 캔디데이트 버전 다운로드 (2) | 2019.07.29 |
| 블렌더3D 2.8 카운트 다운! 캔디데이트 3 출시 (2) | 2019.07.29 |