
▒ 블렌더 BLENDER 2.8 CHAPTER ▒
1. 캔디데이트버전 다운로드 | https://itadventure.tistory.com/72
2. 기본조작법 | https://itadventure.tistory.com/73
3. 쓰리디 뷰포트 | https://itadventure.tistory.com/74
4. 물체의 이동 | https://itadventure.tistory.com/75
5. 물체의 복사 | https://itadventure.tistory.com/80
6. 풍차날개 만들기-1 ( 물체의 크기 조정편 ) | https://itadventure.tistory.com/82
7. 풍차날개 만들기-2 ( 물체회전편 ) | https://itadventure.tistory.com/83
8. 풍차날개 만들기-3 ( 칼라의 세계로 ) | https://itadventure.tistory.com/84
9. 다른데서 풍차를 써볼까? 익스포~트 | https://itadventure.tistory.com/85
10. 미러효과=거울?, 반사! | https://itadventure.tistory.com/87
11. 반사평면! 더 맑고 투명하게! | https://itadventure.tistory.com/88
12. 풍차돌리기-1(부모오브젝트) | https://itadventure.tistory.com/89
13. 풍차돌리기-2(장면렌더링) | https://itadventure.tistory.com/91
14. 풍차돌리기-3(영상을 렌더링해보자!) | https://itadventure.tistory.com/91
15. 풍차돌리기-4(카메라 애니메이션!) | https://itadventure.tistory.com/98
★ 16. 편집모드 - 버텍스(점) 편집 및 바느질(?)하기 ★
지난 시간까지는 풍차 만들기를 하면서 단순한 육면체의 큐브를 이용하여
풍차 날개를 구성하고 애니메이션까지 다루는 부분을 진행하였었는데요.
모든 물체를 육면체만 가지고 만들수는 없습니다.

때로는 곡선도 필요하고 물체와 물체가 이어지는 구성도 필요한데요.
이번 시간에는 그 첫번째 단계로 점을 편집하는 기본 조작법에 대해 알아보겠습니다.
1
우선 오브젝트 모드와 편집 모드의 개념에 대해 살펴보겠습니다.
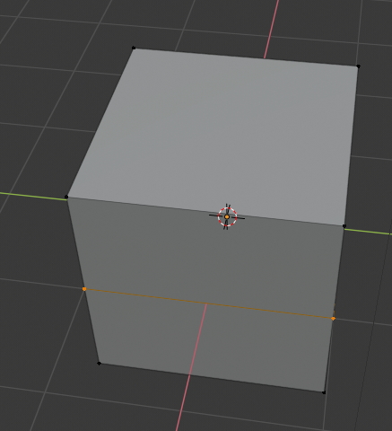
블렌더를 처음 시작하면 박스가 처음에 이렇게 생겨나 있지요.

박스 주위에 주황색 테두리가 그려져 있는건 현재 이 박스가 선택되어 있는 상태인데요.
이 상태를 오브젝트 모드라고 부릅니다.
이제 한번 마우스를 3D 뷰포트에 놓고 단축키 TAB 키를 쳐보세요.
엇, 화면이 바뀌었습니다. 육면체의 주위에 꼭지점들이 오렌지 색으로 바뀌고
면의 색상도 은은한 오렌지 색상으로 바뀌어 버렸지요.

이 상태를 편집 모드라고 부릅니다.
무엇보다 화면 좌측 상단에 현재 오브젝트 모드인지, 편집모드인지를 보여주기 때문에
이 곳의 글자를 확인하는 것만으로 오브젝트 모드인지, 편집모드인지를 알 수가 있습니다.
단축키 TAB 키를 연달아 눌러보시면 이 곳의 글자가 교대로 변경되는 것을 확인하실 수가 있지요.

그렇다면 오브젝트 모드와 편집 모드의 차이점은 무엇일까요?
지난 풍차날개 만들기에서는 오로지 오브젝트 모드 상태에서만 작업을 진행했습니다.
육면체의 크기를 조정하고, 위치를 이동하고 확대/축소하는 작업이 대부분이었지요.
오브젝트 모드는 오브젝트를 조정하여 각종 편집을 하는 것을 의미합니다.
그 반면 편집모드는 편집 대상이 오브젝트가 아닙니다. 점, 선, 면이지요.
편집모드는 오브젝트 모드와는 달리 점, 선, 면을 조정하여 각종 편집을 하는 것을 의미합니다.
그러다 보니 오브젝트 모드에서 할 수 없는 대단히 많은 것들을 할 수가 있습니다.
기대되지 않으시나요? :)
2
이제 기본조작 실습을 해보시기에 앞서,
편집모드에서 기본적인 1차 지식 하나를 먼저 알아보실텐데요.
화면 좌측 상단을 보시면 편집모드 오른편에 3개의 아이콘이 보이실 겁니다.
앞에서부터 점, 선, 면 아이콘인데요.

편집모드에서는 편집할 대상을 무슨 종류로 할지를 먼저 결정해주고 편집을 해야 합니다.
즉 점을 편집하려면 점 아이콘을,
선을 편집하려면 선 아이콘을
면을 편집하려면 면 아이콘을 선택해 주어야 하는 것이지요.
그렇다면 점을 한번 편집해볼까요?
점 아이콘은 보통은 편집모드에 진입할 때 기본으로 선택되어 있습니다.
혹여라도 선택이 안된 경우 마우스로 선택해주시면 점 편집 모드가 활성화됩니다.

이제 상자 주위에 있는 점 1개를 마우스로 선택해보세요. 아주 정확하지는 않으셔도 됩니다.
그러면 선택한 점 1개가 흰색으로 표시됩니다.

이제 이 점을 이동해볼까요?
단축키 G, Z 키를 누르면 가이드선이 표시되고 점 1개를 위, 아래로 이동할 수 있습니다.

마우스가 움직이는데로 점이 따라오지요 :)
점을 구성하는 면도 덩달아 따라옵니다.

적당한 위치에 마우스를 클릭하면 점의 위치가 딱 고정됩니다.
너무 날카로와서 찔리면 아플 것 같군요 :)

다른 각도에서 보니 이렇게 생겼습니다.
점 편집이란 바로 이렇게 점의 위치를 이동하여 물체를 변형하는 것을 의미합니다.

점 편집을 이용하면 도형을 이렇게 요상한 모양으로도 변형할 수 있습니다.
마치 윤곽이 수정 원석같아 보이지 않으신가요? ㅎㅎ

3
또 다른 재미난 걸 해보기 위해 원래 상태로 돌려볼까요?
바로 바느질이란 겁니다 :)
우선 Ctrl+Z 키를 누르시면 바로 이전 단계로 돌아갑니다.
여러번 수정했었다면 여러번 눌러주시면 한 단계씩 순차적으로 이동합니다.

참고로 무슨 동작이든지, 실수로 물체가 변경된 경우 Ctrl + Z 키를 누르시면,
이전 단계로 돌아가니 기억해 두시면 매우 유용하게 사용하실 수 있을 겁니다.
다만 카메라 회전이나 파일 저장 등의 액션은 대상에서 제외됩니다.
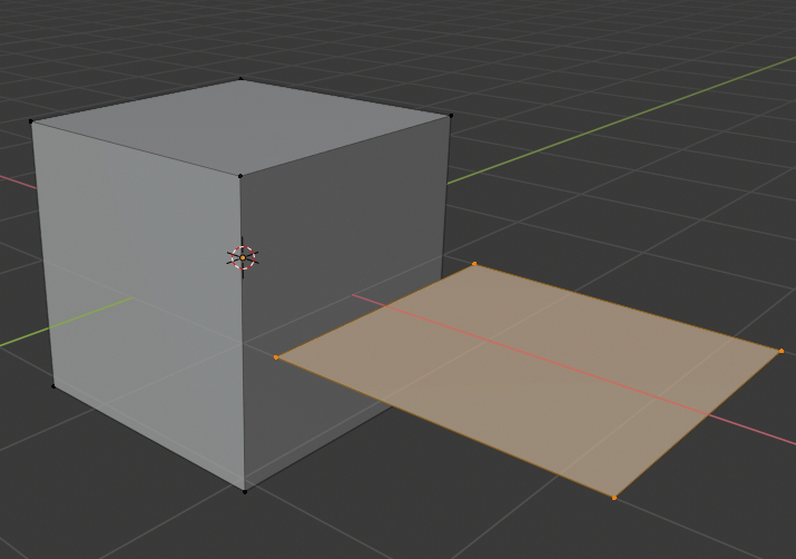
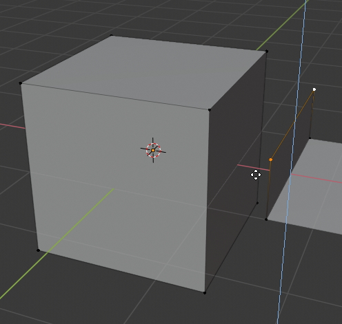
오브젝트 모드에서 Shift + A 키를 누르면 새로운 3차원 도형을 만들 수 있었는데요.
편집 모드에서 Shift + A 키를 눌러도 새로운 3차원 도형을 만들 수 있습니다.
Shitf + A 키를 눌러 '평면' 오브젝트를 선택해볼까요?

육면체 중간즈음에 뭔가 선이 보이는군요.
이 점은 현재 보이는 도형과 무관하게 하나의 평면이 겹쳐진 것 뿐입니다.

단축키 G, X 키를 눌러 마우스를 이동하면 금방 만든 평면이 하나 빠져나오는데
적당한 위치로 이동한 다음 마우스를 클릭해 보세요.

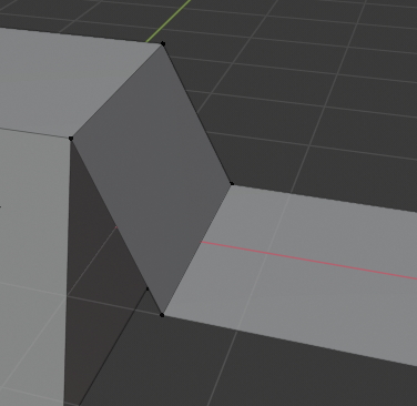
이제 버텍스 이어 붙이기, 일명 바느질을 해볼 차례입니다 :)
1차 목표로 아래와 같이 연결하려고 하는데요.

먼저 점을 2개를 위쪽으로 뽑아내야 합니다.
1번 위치를 마우스로 클릭, 2번 위치를 Shift 키를 누른채로 마우스로 클릭해 주세요.
그러면 2개의 점만 선택이 되는데요.

그 상태에서 단축키 E, Z 키를 한번 누르고, 마우스를 위로 올려보세요.
단축키 E 는 Extrude 의 약어이고, Z 키는 Z축으로 움직인다는 의미입니다.

그리고 적당한 위치에서 마우스를 클릭하여 고정합니다.
마치 천을 그대로 하나 붙인 느낌이 되었네요

이어서 이번에는 점을 다음 1, 2 순서로 선택해보세요.
역시 1번점은 그냥 마우스로 클릭, 2번 점은 Shift 키를 누르고 클릭하시면 됩니다.

그리고 나서 M 키를 누르시면 새로운 메뉴가 짜잔~ 하고 등장합니다.
( 블렌더 2.83버전부터 단축키가 변경되었습니다. 블렌더 2.83버전은 - M 키, 그 이전 버전 Alt + M 키 )
여기서 마지막에 항목을 선택하시면 됩니다. ( 이게 일명 바느질이지요 :) )

오, 2개 도형의 점이 하나로 합쳐졌습니다!

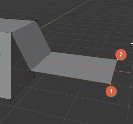
그렇다면 그 옆 부분도 바느질을 해봅시다.
금방처럼 점 2개를 선택합니다. 1번 점 클릭, Shift + 2번 점 클릭

그리고 나서 M키 (블렌더2.83) 또는 Alt + M 키 (그 이전 버전)를 누르시면, 병합 메뉴 선택창이 나옵니다.
"마지막" 항목을 선택하시면 되는데요. 그 의미는 마지막에 선택한 점으로 이어 붙인다는 의미입니다.
마우스로 클릭해볼까요?

그 결과 아래와 같은 결과가 되었습니다.
버텍스 이어 붙이기, 일명 바느질이란 바로 이와 같은 것이지요 :)

이제 또 다음 목표를 제시해드립니다.
먼저 앞의 과정을 상기하셔서 어떤 순서로 해야 될지 먼저 구상만 해보시겠어요?

:
:
:
적당한 구상이 떠오르셨나 모르겠습니다 :)
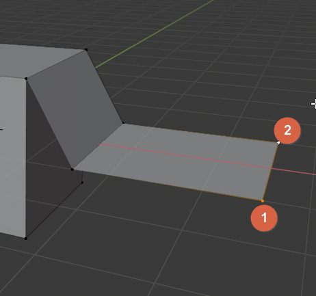
이제 한번 따라해보실까요? 금방 전과 방향만 다르지 거의 유사합니다.
마우스로 1번 점을 클릭, Shift 키를 누르고 2번 점을 마우스로 클릭합니다.
앞으로 이런 동작은 매우 자주 나올테니 "1, 2번 버텍스(점)을 선택해주세요."라고 표현하겠습니다. :)

그 다음 단축키 E, Z 키를 누르고 마우스를 아래쪽으로 이동해보세요.
그러면 아래 그림과 같이 면이 하나 돌출되는데 적당한 위치에서 클릭해 주세요.

이제 점을 이어붙일 차례입니다.
1, 2 번 버텍스를 선택하신 다음에,

M키 (블렌더2.83) 또는 Alt + M 키 (그 이전 버전), 마지막에를 선택해 주세요.

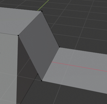
한쪽의 바느질이 끝났습니다 :)

반대쪽은 보이지 않기 때문에, 마우스로 돌려서 다음과 같은 각도가 되도록 바꿔주세요.

그리고 1, 2번 버텍스를 선택하신 다음에,

역시 M키 (블렌더2.83) 또는 Alt + M 키 (그 이전 버전), 마지막에를 선택해 주세요.

이제 제대로 연결된 것 같군요 :)

4
마지막으로 다음 목표를 완성해볼까요?
아래 다음 목표 이미지에서 뭐가 바뀌었냐구요? 가운데 구멍이 뻥 뜷린 부분을 막았지 않습니까? :)

구멍난 곳을 메우는 부분은 의외로 간단합니다.
먼저 버텍스 1, 2, 3, 4 를 선택해주세요. 점 4개일 때는 클릭을 어떻게 해야 할까요?
1번 점만 마우스로 클릭하고, 2, 3, 4번째 점은 Shift 키를 누르고 각각 마우스로 클릭하시면 됩니다.

그리고 단축키 F 를 눌러보세요. 음? 한번에 면이 막혀버렸습니다!

반대편은 아직 구멍이 뜷여 있을텐데요 마우스로 돌려주신 다음에,

버텍스 1~4를 선택합니다.

그리고 나서 단축키 F 키를 누르면 끄~ㅌ ( F는 Fill 의 약어입니다 )

지금까지는 편집모드 상태였습니다.
혹여나 다른 오브젝트를 선택하면 선택이 안될 수 있으니 평소에는 TAB 키를 눌러 편집모드를 빠져나와 주시는게 좋습니다. 이제 아래와 같이 새로운 모양의 3차원 도형이 완성된 것이지요.

점 편집모드에서는 이렇게 직접 점을 조작하여 물체를 다양한 모양으로 가공할 수 있습니다.
하지만 블렌더에는 더 편리한 방법들이 많기 때문에 점 편집은 이 정도선에서 마무리하도록 하겠습니다 :)
아래 모양은 지붕에 튀어나온 부분만을 제외하고 점 편집만으로 구성하였습니다. 여러분도 다양한 모양에 한번 도전해보시겠어요 ? :)

오늘의 성경 말씀 | 네비게이토 60구절 3번째
하나님의 말씀을 마음에 담아 놓으면 영혼의 역경과 고난의 때에 굳건한 힘이 됩니다 :)
Therefore,
그러므로
I urge you,
내가 여러분에게 권고합니다.
brothers,
형제들이여,
in view / of God's mercy,
시야 안에 / 하나님의 자비하심의
to offer / your bodies / as living sacrifices,
드리세요 / 여러분들의 몸을 / 살아있는 희생제물처럼,
holy and / pleasing / to God
영광과 / 기쁨으로 / 하나님께
this / is your spiritual act of worship.
이것이 / 여러분의 영적 예배입니다.
그러므로 형제들아 내가 하나님의 모든 자비하심으로 너희를 권하노니 너희 몸을 하나님이 기뻐하시는 거룩한 산 제물로 드리라 이는 너희가 드릴 영적 예배니라.
로마서 12:1
다음 강좌 보러가기 / https://itadventure.tistory.com/108
블렌더2.8 #17. 엣지(선) 편집 - 칼질(?)하기
▒ 블렌더 BLENDER 2.8 CHAPTER ▒ 1. 캔디데이트버전 다운로드 | https://itadventure.tistory.com/72 2. 기본조작법 | https://itadventure.tistory.com/73 3. 쓰리디 뷰포트 | https://itadventure.tistory.com..
itadventure.tistory.com
'블렌더' 카테고리의 다른 글
| 블렌더2.8 #17. 엣지(선) 편집 - 칼질(?)하기 (5) | 2019.09.08 |
|---|---|
| 블렌더 2.81 개발버전! 벌써? (0) | 2019.09.02 |
| 블렌더2.8 #15. 풍차돌리기-4 ( 카메라 애니메이션! ) (3) | 2019.08.31 |
| 블렌더 2.8 #14. 풍차돌리기-3 ( 영상을 렌더링해보자! ) (1) | 2019.08.26 |
| 블렌더2.8 #13. 풍차돌리기-2 ( 장면랜더링 ) (0) | 2019.08.25 |