
▒ 블렌더 BLENDER 2.8 CHAPTER ▒
1. 캔디데이트버전 다운로드 | https://itadventure.tistory.com/72
2. 기본조작법 | https://itadventure.tistory.com/73
3. 쓰리디 뷰포트 | https://itadventure.tistory.com/74
4. 물체의 이동 | https://itadventure.tistory.com/75
5. 물체의 복사 | https://itadventure.tistory.com/80
6. 풍차날개 만들기-1 ( 물체의 크기 조정편 ) | https://itadventure.tistory.com/82
7. 풍차날개 만들기-2 ( 물체회전편 ) | https://itadventure.tistory.com/83
8. 풍차날개 만들기-3 ( 칼라의 세계로 ) | https://itadventure.tistory.com/84
9. 다른데서 풍차를 써볼까? 익스포~트 | https://itadventure.tistory.com/85
10. 미러효과=거울?, 반사! | https://itadventure.tistory.com/87
11. 반사평면! 더 맑고 투명하게! | https://itadventure.tistory.com/88
12. 풍차돌리기-1(부모오브젝트) | https://itadventure.tistory.com/89
13. 풍차돌리기-2(장면렌더링) | https://itadventure.tistory.com/91
14. 풍차돌리기-3(영상을 렌더링해보자!) | https://itadventure.tistory.com/91
15. 풍차돌리기-4(카메라 애니메이션!) | https://itadventure.tistory.com/98
16. 편집모드 - 버텍스(점) 편집 및 바느질(?)하기 | https://itadventure.tistory.com/99
17. 편집모드 - 엣지(선) 편집 - 칼질(?)하기 | https://itadventure.tistory.com/108
18. 편집모드 - 엣지(선) 편집 - 한석봉의 어머니 썰기(?)편 | https://itadventure.tistory.com/117
★ 19. 편집모드 - 페이스로 페이스 만들기 ★
face 라는 단어의 뜻을 아시나요? :)
face 는 동사로 쓰일때는 '마주보다', '직면하다'의 뜻이지만,
명사로 사용될 때는 '얼굴'이라는 뜻으로 빈번하게 사용됩니다.
블렌더에서도 face라는 용어가 있는데요 과연 어떤 뜻일까요?
바로 "면"이라는 뜻입니다.
블렌더에서 큐브 하나를 만들고, 이를 정육면체라고 부르지요?
바로 이 "정육면체"의 "면"이 바로 그 의미입니다

이 면을 아주 잘게 잘게 쪼갤 수 있는데 오늘은 그걸로 네모난 로봇 얼굴을 만들어 볼까 합니다 :)
그럼 오늘은 군소리 없이 바로 렛츠 고~
블렌더를 시작하면 큐브가 보이시지요?
바로 TAB을 눌러 편집 모드로 진입합니다.

마우스 휠을 돌려 크기를 적당하게 키워줍니다.

왼쪽이 얼굴 앞면, 오른쪽이 얼굴 뒷면이라고 생각합시다.
단축키 S, Y를 누르고 마우스로 크기를 좀 줄여줍니다. 고정시킬 때는 마우스 클릭!

이제 인셋 ( inset ) 이라는 기능을 익혀볼 차례입니다.
인셋은 아래처럼 면을 안쪽으로 수축하여 새로운 면을 만드는 기능인데요.

이 기능의 사용을 위해서 화면좌측상단의 편집상태를 '면' 편집 상태로 바꿔주셔야 합니다.

그리고 마우스로 이 부분을 클릭하면, 앞 면이 선택이 되면서 앞면 1개만 색상이 포커싱됩니다.

이제 단축키 I 키를 눌러볼까요? 참고로 Inset 의 앞글자 I를 의미합니다.
그리고 마우스를 사각형 안쪽으로 움직여보면 사각형이 안쪽으로 수축하는 것을 보실수 있지요.

한 이 즈음에 마우스를 클릭하여 고정시켜 보도록 합시다 :)

이제 칼질을 할 차례입니다. 칼질에 대해 전혀 모르시겠거든 앞서 17번 강좌 내용을 참조해 주세요.
칼질은 3박자입니다. 기억하시려나요? :)
1) Ctrl + R
2) 자를 선분에 마우스를 대고 클릭
3) 칼질할 위치 조정하고 클릭
다음과 같이 칼질을 사정없이(?) 해 주세요.

참고로 각 부분이 이렇게 될 겁니다 :)
감안해서 칼질을 해주시면 됩니다.

칼질이 끝난 다음 좌측 상단을 확인해보시면 자동으로 "선 편집 모드:로 바뀌어 있을 겁니다.

다시 면 아이콘을 선택하여 면 편집모드로 바꾸어 주세요.

이제 눈을 안쪽으로 집어 넣어 볼까요?
마우스로 여기 2개를 선택해 주세요.
2개의 면을 선택할 경우도 점이나 선을 선택하는 방법과 똑같습니다.
첫번째는 마우스로 클릭, 두번째 이후부터는 Shift + 마우스로 클릭!

이제 Extrude ( 돌출 ) 이라는 기능을 써볼 겁니다.
단축키 E 키를 누르고 마우스를 움직이면
마우스가 가는 방향대로 면이 바깥쪽이나 튀어나오거나 안쪽으로 들어갈 겁니다.


안쪽으로 넣은 상태에서 마우스로 클릭해서 고정해볼까요?

다음 으로는 코를 세워보도록 하지요.
마우스로 이쪽면을 선택하신 다음에

단축키 E키를 눌러 코를 밖으로 낸 다음 고정시켜 주세요.

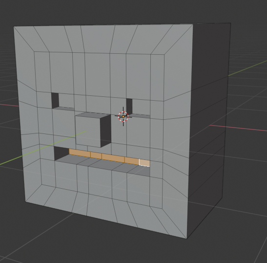
이번에는 입을 안쪽으로 들일 차례입니다.
아래와 같이 3개의 면을 선택하고, ( 처음에는 클릭, 2~5번째는 shift 클릭! )

단축키 E 를 눌러 안쪽으로 들인 다음 고정해 주세요

내친 김에 귀까지 해보도록 하지요 :)
마우스 휠버튼을 클릭하여 약간 화면을 돌려 옆면이 잘 보이도록 해 준 다음에

Ctrl+R 3박자 스킬로 다음과 같이 칼집을 내줍니다.

칼질만 하면 분명히 편집모드가 선 편집 상태로 바뀌었을 것이기 때문에,
다시 면 편집 상태로 바꾸어 주시구요

이 번에는 이렇게 면을 선택해 주세요.
선택 방법은 더 이상 설명 안드려도 되리라 믿지만 모르시겠다면 댓글 주시기 바랍니다 :)

그리고 단축키 E 를 눌러 귀를 돌출해줍니다.

앞쪽에 귓볼을 내볼까요? ( 조금 상식적이지는 않지만.. )
아래와 같이 2개의 면을 선택하고

단축키 I를 눌러 안쪽으로 좁혀주어 고정합니다.

그리고 나서 다시 E 키를 눌러 귓볼을 안쪽으로 들여주시면 되지요 :)

나머지 반대쪽 귀는 독자 여러분에게 맡겨드리겠습니다 :)

머리 부분도 돌출해볼까요? 먼저 이렇게 칼질을 해 주세요.

그 다음 머리 부분을 선택하면 되는데, 다시 면 아이콘을 선택하신 다음에,

이 부분만 선택해주세요.

그리고 Ctrl 키와 + 키를 2번 눌러 줍니다. 그러면 선택 영역이 점점 넓어지지요.

이 선택 영역을 확대하면 되는데요. 단축키 S 키를 누르시고 마우스로 조정하시면 됩니다.
머리가 커졌으니 좀 똑똑해 졌으려나요 ? :)

마지막으로 눈과 입에 구멍을 뜷도록 하겠습니다.
이 부분을 선택하신 다음에,

Delete 키를 누르면 선택창이 나옵니다.
여기서 페이스를 선택하시면 면이 삭제되면서

구멍이 뻥~ 뜷립니다.

화면 우측 상단의 이브이 렌더 버튼으로 한번 확인해볼까요?

헉! 약간 음침한 분위기입니다. 빛을 등지고 있어서 그런데요.
다음 시간에는 빛을 앞으로 끌어다 놓는 부분 외에 몇가지를 더 해보도록 하겠습니다 :)

칼질하기, 인셋, 익스트루드 이 3가지만 있으면 각진 세계는 정복하실 수 있을듯하지 않으신가요?
여기까지 흥미로우셨는지 모르겠습니다.
아무쪼록 따라하시는 분은 부디 성공하시기를 바랍니다.
오늘도 여기까지 읽어주셔서 감사합니다 :)
다음 강좌 만나러 가 볼까요~ / https://itadventure.tistory.com/137
블렌더2.8 #20. 나에게 빛을 비춰줘! 광원 주기
▒ 블렌더 BLENDER 2.8 CHAPTER ▒ 1. 캔디데이트버전 다운로드 | https://itadventure.tistory.com/72 2. 기본조작법 | https://itadventure.tistory.com/73 3. 쓰리디 뷰포트 | https://itadventure.tistory.com..
itadventure.tistory.com
'블렌더' 카테고리의 다른 글
| 블렌더2.8 #20. 나에게 빛을 비춰줘! 광원 주기 (0) | 2019.09.23 |
|---|---|
| 블렌더 팁 / 한글 도장 만들기 (2) | 2019.09.22 |
| 블렌더2.8 #18. 엣지(선) 편집 - "한석봉의 어머니" 썰기편 (2) | 2019.09.14 |
| 블렌더2.8 #17. 엣지(선) 편집 - 칼질(?)하기 (5) | 2019.09.08 |
| 블렌더 2.81 개발버전! 벌써? (0) | 2019.09.02 |