지난 강좌에 이어 초간단 나무집 만들기를 계속해보겠습니다 :)
https://itadventure.tistory.com/52
블렌더 왕초보 강좌 5. 나무집 만들기-1
지난번까지는 블렌더에서 단순한 박스만 계속했었지요? 기초 연습이 병행되어야 했기에 관련 기술 습득을 위해서의 목적이 있었지만요 ㅎ https://itadventure.tistory.com/50 블렌더 왕초보 강좌 4. 오브젝트에..
itadventure.tistory.com
지난 시간에 오브젝트 모드에서 편집모드로 전환하는 방법과
편집모드에서 편집할 수 있는 방법에는 점, 선, 면을 다루는 방법이 있다고 하였었지요?

이제 실제적으로 면을 선택하여 조정하는 부분부터 시작해보겠습니다.
오브젝트를 선택 후 TAB 키를 누르면 편집모드로 전환하는 부분까지 보았었지요?
편집모드에서는 점, 선, 면을 선택할 수 있는 아이콘이 화면 하단에 뜨게 되어 있는데요.
제일 오른쪽이 면 선택 아이콘입니다.
한번 마우스로 선택해볼까요?

면 아이콘을 선택하면 모양이 아래와 같이 바뀌어 선택되었다는 사실을 알 수가 있습니다.

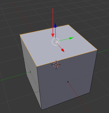
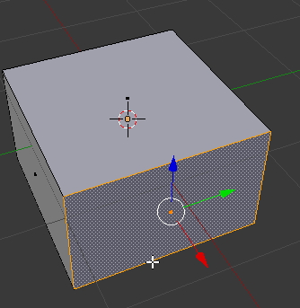
이제 마우스를 뷰포트로 옮겨서 위쪽에 있는 면을 마우스 우클릭해보세요.
그러면 상자의 위쪽 부분만 주황색 테두리가 표시될 겁니다.
만일 오브젝트 모드였다면?
상자 전체가 주황색으로 테두리가 표시되었을텐데 말이죠.

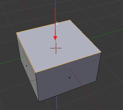
그 상태에서 파란색 화살표를 마우스로 누르고 아랫방향으로 내려보세요,
그러면, 앗! 상자가 납작하게 되는걸 보실 수 있습니다.
적당한 위치에서 마우스를 놓아 주시면 됩니다.

오른쪽도 한번 해볼까요?
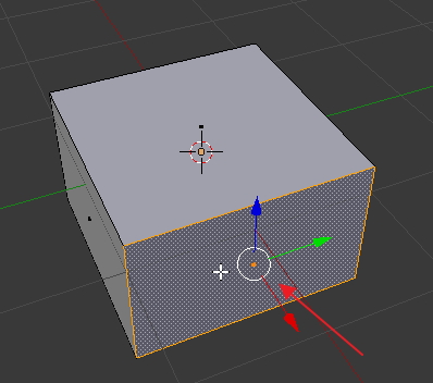
상자의 오른쪽을 마우스 우클릭해보세요.
그러면 주황색 테두리가 오른쪽 면의 외곽에 표시될 겁니다.

그리고 이번에는 빨간색 화살표를 잡고 상자를 세로로 납작하게 줄여 주세요.
아래처럼 말이죠.

이처럼 상자크기를 마음대로 줄일 수 있습니다.
하지만, 사실 아래쪽은 정사각형 모양으로 하려고 해요. 줄이지 않고요.
그렇다면 다시 우측 면을 선택하고 잡고 늘려도 되겠지만,
여기서 또 하나 팁을 드리고자 합니다.
Ctrl + Z 키를 눌러보세요.
Ctrl + Z 키는 한글이나 엑셀같은 프로그램에서 바로 이전의 작업 단계로
되돌리는 단축키인데요.
블렌더도 마찬가지입니다.
무한대는 아니지만, Ctrl + Z 키를 누르면 계속해서 이전, 이전의 이전, 이전의 이전의 이전 단계로 되돌릴 수가 있습니다.
만일 한번만 크기를 조정했다면 Ctrl+ Z 키를 1번만 누르면 바로 이전 단계로 되돌아가는 것을 보실수 있습니다. 2번 크기를 조정했다면 Ctrl + Z 키를 2번 눌러주셔야 하지요 :)

이제 집의 지붕을 세울 차례입니다.
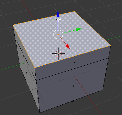
상자의 위쪽면을 마우스 우클릭해주세요.
그러면 다시 위쪽면이 주황색 테두리가 표시될 겁니다.
그 상태에서 키보드의 'E' 단축키를 눌렀다 떼 주세요.
E 는 Extrude (돌출) 의 앞글자를 딴 것입니다.
그리고 마우스를 위로 올리면,
앗!, 경계선이 생기면서 면이 위로 올라오는 것을 보실수가 있지요.

적당한 위치 정도까지 올리고 마우스를 클릭해주세요.
이 위치가 지붕의 꼭지점이 될 높이가 됩니다.

이제 4개의 점을 한군데로 모을 차례입니다.
만약 지붕면이 뽀족하지 않게 한다면, S 키를 눌렀다 떼볼까요?
S 는 Scale(축적-축소/확대)의 앞글자를 딴 것입니다.

그 상태에서 마우스를 중심점으로 가까이 가거나 멀리 이동하면 위쪽 면이 크기가 줄어들거나 커지는 것을 보실 수 있습니다.

그런데 너무 속도가 빨라서 잘 조절하기 힘드시지요?
속도가 너무 빨라서 조절하기 힘드시다면, shift 키를 누르고 마우스를 움직여 보세요.
하지만 여전지 중심 꼭지점에 모으는 건 대단히 힘들다는 것을 보실 수 있습니다.

우선 마우스를 클릭해볼까요?
아래와 같이 모양이 고정된 것을 보실수 있는데
굳이 똑같지 않아도 괜찮습니다.

자, 결론을 말씀드리겠습니다.
이 방법으로는 꼭지점을 한군데로 모으는 것은 불가능하며
간신히 한곳으로 모았다 하더라도 사실 정확히 모아진 것은 아닙니다.
사실 모으는 방법이 따로 있습니다.
바로 '점 합치기'라는 기술을 통해서 말이죠.
맨 위쪽면이 선택된 상태에서 Alt + M 키를 눌러볼까요?
그러면 마우스 위치에 팝업창이 짜잔 하고 등장합니다.

여기서 '중심에'를 선택해 주세요. 다른 기능은 아직 몰라도 됩니다.
오! 꼭지점이 합쳐져서 지붕이 만들어진 것을 보실수 있습니다.
참고로 Alt + M 에서 M 은 Merge ( 병합 ) 의 앞글자를 딴 것입니다.

이로서 초간단 집의 몸체가 완성되었습니다.
F12 키로 렌더링해보면, 이런 식의 모양으로 랜더링됨을 보실수 있지요.

여기까지 과정을 돕기 위해 간단한 동영상을 준비하였습니다.
작업 순서를 체크해보시는데 도움이 되실 겁니다 :)
이제 물체에 표면을 입힐 차례입니다.
다른 여타 3D 프로그램들이 그렇듯 블렌더도 UV 텍스쳐라는 걸 사용해서
물체의 표면에 그림을 입힐 수 있습니다.
보통 UV맵이란게 아래처럼 생겼습니다.

UV 텍스쳐를 입히는 방법에는 2가지 방법이 있습니다.
첫번째는 UV 맵을 뽑아서 해당 맵을 그림파일로 만든다음
그림그리는 도구로 해당 UV 위치에 그림을 채워넣는 방법과
두번째는 그림을 사전에 준비하고
오브젝트의 UV 에 해당하는 각 면의 위치를 해당하는 무늬가 위치하도록
그림 위치에 맞추는 방법이 있지요.
일반적으로는 첫번째 방법을 가장 많이 사용하겠지만
우선은 독자분들이 그림그리는 툴을 모른다고 가정하고,
그렇기 때문에 두번째 방법을 사용해서 매핑하도록 하겠습니다.
우선 오브젝트를 UV 맵이란 형태로 펼쳐주어야 합니다.
아직 아무것도 하지 않았다면 현재 오브젝트 모드가 아닌 편집 모드로 되어 있을 것입니다.
편집 모드가 아닌 경우 오브젝트를 선택, TAB 키를 눌러 편집모드로 전환하여 주시고요.

키보드의 A 키를 한번이나 두번 눌러 오브젝트가 전체 선택되도록 해 주세요.

그 상태에서 Ctrl+E 단축키를 누르면 나오는 팝업창에서 '씨임을 마크' 메뉴를 선택해 주세요.
이 기능은 UV 맵을 펼칠 때 각 도형이 원래의 크기 비율을 그대로 유지하도록 먼저 정해줍니다.

선의 색상이 무언가 바뀐것을 보실수 있는데요.
UV맵을 펼칠 형태가 고정되었다는 겁니다.

그리고 UV맵을 펼치는 단축키 U 키를 눌러서 '펼치기'를 선택해주세요.

그러면 앗!
화면에 아무런 변화가 없으실 겁니다 :D :D :D

사실 UV 는 UV 에디터라는 화면에서만 보입니다.
지금 보시는 화면은 3D 뷰 화면이라 불리는 곳이기 때문에
UV 화면이 보이질 않습니다.
UV에디터는 어디에서 볼 수 있을까요?
바로 화면 왼쪽 아래에 있습니다.
이 부분을 클릭해볼까요?

그러면 꽤 많은 양의 편집기가 주루룩 나열되어 보여질 것입니다.

겁내실 것 없습니다.
그만큼 블랜더가 기능이 엄청나게 많다는 거지만 우리가 알아야 할거는 그 중 일부분입니다.
여기서 UV/이미지 편집기를 선택해보세요.

그러면 화면이 이와 같이 바뀐 것을 보실수 있습니다.
음? 랜더링 화면같은데요?

네, 렌더링 결과 화면입니다 :)
블렌더의 랜더링 결과 화면은 사실 이미지 편집기에 표시됩니다.
블렌더의 UV 편집기는 UV 편집기인 동시에 이미지 편집기와 겸용으로 사용됩니다.
그렇기 때문에 최종 결과 화면이 자동으로 보여진 것 뿐이지요.
이제 X 버튼을 눌러서 창을 닫아볼까요?

그러면 아래와 같은 그림이 표시되는 걸 보실 수 있습니다.

3차원 물체의 각 면이 그대로 2차원 평면상에 펼쳐졌다고 보시면 됩니다.

참고로 앞에서 마크시임을 해주지 않으면,
아래처럼 각 도형이 제 비례대로 펼쳐지지 않고 일부가 찌그러져서 펼쳐집니다.
( 그냥 펼치기는 아예 겹쳐서 나오고 스마트 UV 투사인 경우 )

이제 다음 시간부터는 이미지를 물체 표면에 입히면서 위치를 조정하는부분을 살펴보도록 하겠습니다 :)
여기까지 읽어 주셔서 감사드립니다.
to be continued..
'블렌더' 카테고리의 다른 글
| 블렌더. 꽃과 화초 만들기 팁 (2) | 2019.07.27 |
|---|---|
| 블렌더 왕초보 강좌7. 나무집 만들기-3 (2) | 2019.07.17 |
| 블렌더3D에서 export 이미지 문제 해결! (2) | 2019.07.14 |
| 블렌더 왕초보 강좌 5. 나무집 만들기-1 (2) | 2019.06.30 |
| 블렌더 왕초보 강좌 4. 오브젝트에 색상을 입혀보자! (4) | 2019.06.29 |