UV 맵으로 베이킹하는 방법을 어쩌다(?) 알아내어 잊어버리기 전에 얼른 기록합니다.
이 그림을 보고 나중에 다시 생각하기를 바라며 말이죠 :)
저와 같이 베이킹하는 방법이 알쏭달쏭한 분에게 도움이 될듯 생각됩니다.
우선 이번에는 기본 메터리얼만을 베이크하여 적용해보지만
나중에는 전용 텍스쳐를 입히고 그걸 다시 베이크하는 단계로 발전해가야겠지요 :)
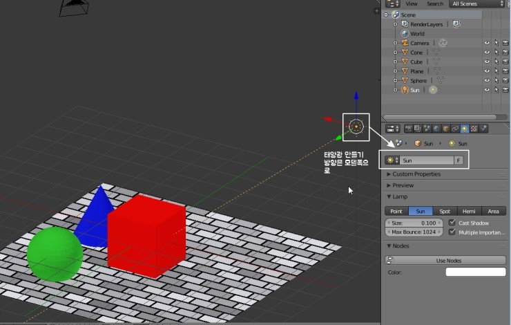
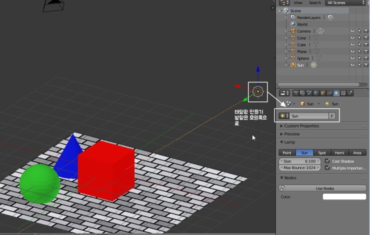
그림자가 생기도록 기본 라이트를 삭제하고 SUN(태양) 광을 추가하여 물체에 그림자가 생기도록 배치합니다.
이 부분이 처음에 좀 혼동되었습니다.
우선 제가 이해하고 아는 수준으로 내용을 적었기 때문에, 내용을 잘 모르실수도 있습니다
차후에 자세한 강좌 형식으로 진행하려고 합니다.

싸이클즈 랜더링 모드로 랜더링하면 아래처럼 나오지요.
랜더링에 시간이 꽤 걸리는데 베이킹 모드를 적용하면, 이 방향으로 그림자가 물체 표면에 입혀져 메터리얼 보기 상태에서 빠른 속도로 돌려볼수 있더라구요.

창을 2개로 나눈다음, 한쪽을 UV 에디터로 바꿉니다.
처음에는 랜더링 결과화면이 보이는데 x 버튼을 눌러 과감히 닫아 줍니다.

바닥을 스마트 UV 투사하면,


단순한 사각형 1개가 UV 로 펼쳐집니다.

창을 분리하여 노드에디터를 고르고 이미지 텍스쳐를 추가하고,
아직 아무 곳에도 연결하지 않습니다.

UV 에디터에서도 이미지를 추가하면서 이름을 floor 라고 지어줍니다.

노드에디터의 이미지 텍스쳐는 금방 생성한 floor 를 선택합니다.

노드 에디터에서 이미지 텍스쳐를 선택하고 랜더링 아이콘을 선택해서 베이크를 해줍니다.
그러면 상단의 이미지로 새로운 이미지가 생성되는데, 시간이 꽤 소요됩니다.

이런 이미지가 생겨나는데 바로 이미지를 저장해주는게 좋습니다.
나중에 한꺼번에 하려는데 날라가버려서 다시 베이크해주었습니다.

구 모양도 동일한 방법으로 베이크하고 이미지를 저장해줍니다.


원뿔도 마찬가지지요. 원뿔의 각 과정을 한화면씩 켭쳐해두었습니다.




각 오브젝트를 선택할 때마다 노드리스트 뷰의 내용이 각 오브젝트별로 표시됩니다.
하나씩 아래 과정을 수행합니다.
1) Shift + A 세이더 - 방출(Emmission) 세이더 선택

2) 이미지 텍스쳐의 색상점을 방출세이더 색상점에 연결
방출 세이더의 방출점을 메트리얼 출력의 표면점에 연결하면,

위 과정을 모든 오브젝트마다 수행해줍니다.
그 결과 화면에 아무런 변화가 없어보이지만,
뷰포트 세이딩을 메트리얼로 바꾸면 즉시 결과를 확인할 수 있습니다.

이 상태에서 카메라를 돌려보면 이미 그림자가 적용된 채로 이미지가 입혀진 상태를 확인할 수 있습니다.
베이크 과정을 좀 알아내긴 했는데 다음번에는 세컨드라이프에 업로드하는 과정을 좀 살펴봐야겠습니다 :)

베이킹된 텍스쳐 결과 올려봅니다 ㅎㅎ




참고 이 부분을 익힐때 참조한 외국 영상 주소도 함께 공유합니다.
이 분은 블렌더 초전문가시더라구요 ㅎ..
https://youtu.be/sB09T--_ZvU
'블렌더' 카테고리의 다른 글
| 블렌더 한글판과 세컨드라이프 / 왕초보 강좌 파트1. 블렌더 설치와 한글 설정 및 개요 (0) | 2019.06.25 |
|---|---|
| 블렌더 따라잡기 8일차. 블렌더 베이크를 세컨드라이프에 업로드하기 (4) | 2019.06.23 |
| 블렌더 따라잡기 6일차. 곡면이 들어간 의자와 이상한(?) 의자 (2) | 2019.06.23 |
| 블랜더 따라잡기 5일차. 책상만들기 & 랜더링 & 세컨드라이프 업로드 (0) | 2019.06.23 |
| 블랜더 따라잡기 4일차. UV맵으로 초단순 집만들기 연습 (0) | 2019.06.23 |